当前位置: 首页 > 团委简介 > 正文

通知公告

关于举办我校第九届“微团课”大赛的通知

来源:        发布时间:2025-10-11        点击量:




各二级学院、各部门:

为深入学习贯彻习近平新时代中国特色社会主义思想、党的二十届三中全会精神和全国教育大会精神,夯实学校共青团基层工作基础,吸引广大青年积极参与团课教育,提高共青团为党育人成效,校团委决定举办江西财经职业学院第九届“微团课”大赛,现将有关事项通知如下:

一、比赛时间

2025年10月—11

二、比赛安排

(一)参赛主体

1比赛分教师组、学生组。教师组参赛对象为专、挂、兼职团干及青年教师;学生组参赛对象为学校全日制在校大学生。

(二)团课形式

以课堂讲授的形式为主(脱稿讲授),时长须控制在10分钟以内,切忌过度包装,杜绝舞台表演性作品。参赛作品要回归“团课”本质,至少在基层团组织中开展过1次现场教学。要突出“党的助手和后备军”这一政治属性,主题要聚而精,切入要小而巧,架构要简而清,确保每一堂参加比赛的“微团课”都是基层团组织、团干部和青年教师能学习、易实施,能复制、易推广的示范课。团课仅限个人参赛、独立完成,高校学生组指导老师限1

(三)团课内容

团课要以“党的创新理论类”“青年建功类”“历史文化类”

“团的知识类”等4个类别作为选题参考,注重围绕青年日常学习、工作、生活关切和思想困惑,立足青年视角、以小见大,避免大而化之、面面俱到。

1.党的创新理论类

着眼深入浅出做好习近平新时代中国特色社会主义思想的宣传阐释,用“青言青语”讲清楚道理、回应好关切,帮助青年学生加深对新时代党的创新理论的政治认同、思想认同、理论认同、情感认同。

2.青年建功类

着眼贯彻习近平总书记对新时代中国青年的希望要求,立足党和国家重大战略部署,结合青年学生专业特点、个人兴趣、职业规划,通过政策解读、榜样引领、参观寻访等,引领青年响应党的号召,在科技创新、乡村振兴、绿色发展、社会服务、卫国戍边等各领域各方面工作中挺膺担当。

3.历史文化类

着眼充分利用丰厚的历史文化资源,讲好中国的故事、党的故事、革命的故事、英雄的故事,用“活起来”的历史教育青年、启迪青年、感化青年、鼓舞青年,避免知识化,引导青年厚植爱党、爱国、爱社会主义的情感,激发不懈奋进的精神力量。

4.团的知识类

着眼党、团、队育人链条相衔接、相贯通,讲好团的历史和团的基本知识,引导青年争做有理想、敢担当、能吃苦、肯奋斗的新时代好青年,引导团员做到“五个模范、五个带头”,增强团员意识、彰显先进性。

三、比赛要求

本届“微团课”大赛坚持校、院、班三级层层发动,切实将大赛办成一次团员青年集中听团课、接受党团教育的思政课。

1.班级推荐:各班级应通过举办团课或班级内部比赛等形式组织选拔,并择优推荐选手参加学院初赛。

2.学院初赛:各学院在组织院级初赛的基础上,择优遴选,于113日前推荐12名符合条件的学生参加校级决赛,参赛学生需提前准备好讲授文本及相应的PPT课件。

3.教师参赛:参加教师赛道的选手采取自愿报名方式。

4.校级决赛与省赛推荐:在校级比赛中表现优异的个人,将由校团委统一推荐参加省级比赛。

四、奖项设置

讲授团课按教师组、学生组分别设置一等奖1名、二等奖2名、三等奖3名,获奖者将颁发荣誉证书及相应奖励。参加校赛的学生均可获得第二课堂学分。

五、工作要求

1.高度重视,积极组织。举办“微团课”大赛是加强团员教育管理、落实“三会两制一课”制度,推进全面从严治团、深化共青团改革、转变和改进团干部作风的重要抓手。各二级学院团总支务必高度重视,积极组织。

2.广泛动员,提高成效。广泛动员与重点培养相结合,挖掘有亲身经历、有思想高度的主讲人,以理论学习为牵引,注重激发团课活力,通过活力推动引领力和组织力的相互转化提升。

报送邮箱:cytw2010@163.com

附件:

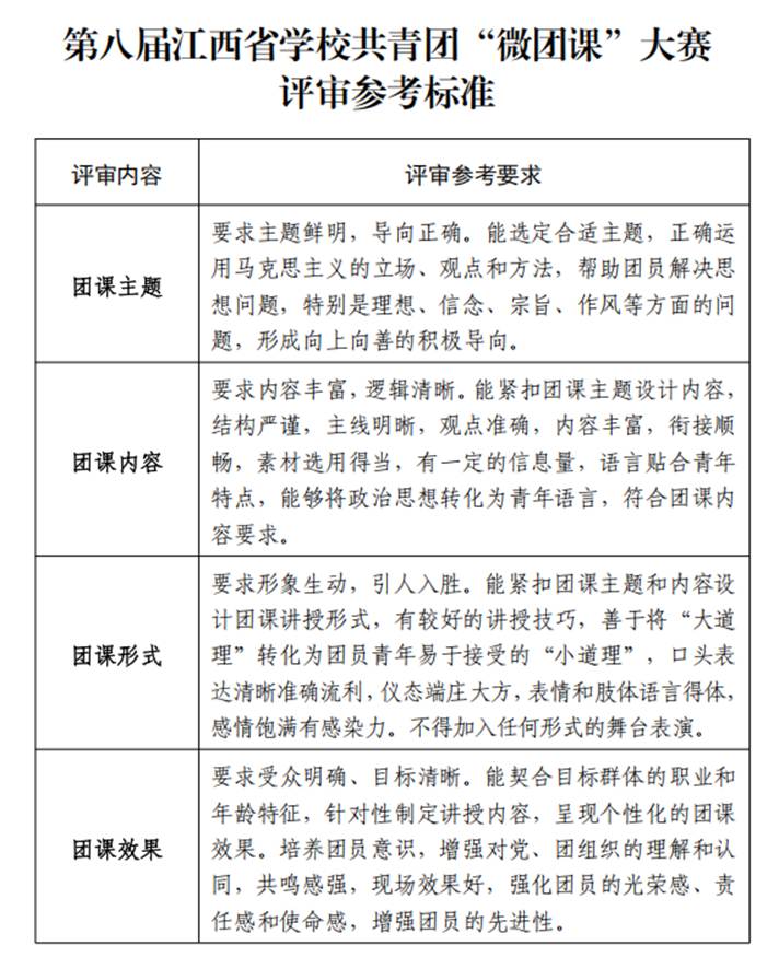
1.第八届江西省学校共青团“微团课”大赛评审参考标准2.第九届江西财经职业学院“微团课”大赛选手汇总表




共青团江西财经职业学院委员会

2025年1010



附件一:


5de5d2d8e5c30ba9c44e99fb777cb159






附件二:

江西财经职业学院第九届“微团课 ”大赛选手推荐表

学院

姓名

联系方式

团课名称




























关闭

地址:江西省九江市青年路96号 邮编:332000
电话:(0792)8183102
版权所有:江西财经职业学院版权所有

技术支持:网信中心

赣公网安备36040302000140号